襄政办发〔2017〕70号
各县(市、区)人民政府,各开发区管委会,市政府各部门:
《襄阳市“多证合一”改革实施方案》已经市人民政府同意,现印发给你们,请遵照执行。
2017年12月20日
襄阳市“多证合一”改革实施方案
根据《国务院办公厅关于加快推进“多证合一”改革的指导意见》(国办发〔2017〕41号)要求,为贯彻落实国务院深化“放管服”改革工作会议精神,全面推进“多证合一”改革工作,制定本方案。
一、总体目标
深入贯彻落实党中央、国务院和省委、省政府关于深化简政放权、放管结合、优化服务改革的决策部署,在全省“二十七证合一”的基础上,按照“事项能减尽减、项目能合全合、程序能改都改、告知一次到位、管理全面创新”的思路,对经清理后保留的涉及企业证照事项(涉及各类市场主体“准入”、“准营”的工商登记后置审批事项、备案事项等,不含“准建”事项。下同)中的备案事项实行“多证合一、一照一码”,审批事项实行“一窗受理、一网联办”,并积极创新市场监管方式,加强事中事后监管,进一步推动行政审批制度改革,优化投资环境,激发投资创业活力。
二、改革范围和时限
(一)改革涉及企业范围
襄阳市区(不含襄州区)范围内的各类公司制企业、非公司制企业法人及其分支机构。
(二)完成时限
2018年1月31日。
三、改革内容
(一)清理、整合涉企证照事项
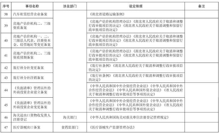
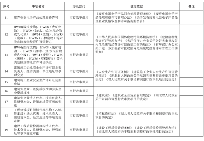
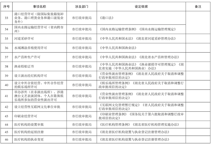
一是现有审批事项(工商登记后置审批事项,下同)“减”、“改”。按照“能减尽减”、“能改尽改”的原则,对于市场机制能够有效调节、企业能够自主管理的事项以及可以通过加强事中事后监管达到原设定涉企证照事项目的的,依法逐步取消或改为备案管理。对于没有法律法规依据、非按法定程序设定的涉企证照事项一律取消。二是现有备案事项“清”、“减”。各部门对本部门现行保留的所有备案事项,全面梳理,按照“能减尽减”的原则,提出取消或保留的意见。三是保留的备案事项整合。对47项审批改备案事项和保留的备案事项(含全省“27证合一”事项),按照“能合全合”的原则,全部纳入“多证合一”的整合范围,被整合的证照事项不再单独发放。四是保留的审批事项“联办”。对87项予以保留的审批事项,全部实行“一网联办”,一次集中受理并纳入清单管理,将项目的名称、审批依据、办理程序、材料规范、办理时限等内容全面公开。进一步精减办事环节、精减材料手续、精减流程时间。(责任单位:市审改办、市工商局、各相关审批部门;完成时限:2017年12月5日前。)
(二)精简申报材料
按照“合并同类、删除重复、优化简化”的原则,将相关部门“多证合一”许可事项申请材料简化、整合,使用一套“多证合一”登记申请书。凡是能通过信息共享获取的信息和前序流程已收取的材料,各部门不再重复要求申请人提供,各部门对“一窗受理”形成的系统信息和审查结果互认互信。对整合和联办的事项,综合窗口根据申请事项按要求一次性收取一套申报材料,共享到行政审批平台,相关部门需要纸质资料存档的,统一到共享平台下载。(责任单位:市工商局、市审改办、市政务服务中心、各相关审批部门;完成时限:2017年12月30日前。)
(三)再造审批流程
以网上登记审批平台为载体,对所有备案事项,实行“多证合一”,即:“一表申请、一套材料、一窗受理、一网通办、一照一码、一口发照、一次办好”;对所有审批事项,实行“一网联办”,即:“一窗受理、一网通办、并联审批、一口发照(证)、一次办好”。
1.“一窗受理、一次提交”。在市政务服务中心设立综合受理窗口,统一负责“多证合一”、“一网联办”审批事项的材料受理、数据录入、扫描上传等事宜,改多部门窗口受理为“一窗受理、集成服务”。申请人到综合受理窗口一次性申请多项行政审批、备案事项,根据要求提交一套申请材料。综合受理窗口受理后将相关申报内容逐项录入统一受理平台,并对受理的相关资料进行拍照或扫描,及时上传登记审批平台。综合受理窗口可采用政府购买服务等方式,配备相应的工作人员,并加强培训和管理。(责任单位:市政务服务中心、市工商局、各相关审批部门;完成时限:2017年12月30日前。)
2.“一网通办,同步审批”。建设网上登记审批平台,实现综合受理窗口与审批、备案部门间的网络业务系统实时对接、信息推送共享、资料扫描上传、部门同步审批、工作进度跟踪、审批结果反馈、工作效能监察等功能,实现企业相关信息数据高效采集、及时传递。通过网上登记审批平台,对办理“多证合一”登记的,通过登记审批业务平台,实现一网审办。工商登记部门在2个工作日内完成营业执照审核,将登记信息传送至登记审批平台;相关部门在2个工作日内,通过登记审批平台领取相关事项信息,下载相关资料,并办结确认,同步将办结信息返至登记审批平台;登记审批平台将包含多部门登记审批和备案信息的“动态二维码”传送至综合受理窗口。对办理“一网联办”登记的,相关部门在规定时限内接收平台推送的信息,完成并联审批,并同步将办结信息返至登记审批平台。(责任单位:市工商局、市政务信息管理中心、各相关审批部门;完成时限:2018年1月31日前)。
3.“一次办好,一口发照(证)”。“多证合一”、“一网联办”登记审批完成后,统一由综合受理窗口分别向申请人发放加载统一社会信用代码和多部门信息的“双二维码”的“多证合一”营业执照和“一网联办”的相关证照,实现一次办好。利用登记审批平台,实行即办即入,网上可查。(责任单位:市政务服务中心、市工商局、市政务信息管理中心、各相关审批部门;完成时限:2018年1月31日前。)
(四)全面做好告知服务
通过“12345”政府公共服务热线和设立咨询导办台等方式,做好“多证合一”事项登记的咨询解答,做到告知一次到位;在政府门户网站、微信公众平台、各类网络媒体公布“多证合一、一网联办”办事指南、申请表格、填写说明和提交材料告知单,并提供下载;多层次、全方位做好改革政策的宣传解读,确保群众网上可下、伸手可取,引导开展便捷登记。同时优化窗口登记审批服务,认真落实首问负责、限时办结、服务承诺等各项审批制度,确保实现“咨询服务一口清,申请资料一纸清,受理审查一手清,齐全办理一次清”,全面提升窗口登记服务效能,方便企业“快入准营”。(责任单位:市政务服务中心、市工商局、市政务信息管理中心、各相关审批部门;完成时限:2018年1月31日前。)
(五)推进监管方式创新
深入推进监管方式和监管手段创新,建立健全事中事后监管体系。“多证合一”改革后,要进一步明确各部门市场监管职责,按照“谁主管、谁监管”的原则和“审管分离”的职责分工,严格依法监管;全面落实工商登记“双告知”制度,依托国家企业信用信息公示系统(湖北),建立健全工商部门、审批部门、行业主管部门及其他部门信息共享和协调合作机制;全面推行“双随机、一公开”监管方式,探索完善跨地区、跨部门、跨行业抽查检查,提高监管效能;大力构建以信用为核心的新型市场监管机制,实行综合执法监管,管住管好市场经营行为和市场秩序,推动落实跨部门协同监管和失信惩戒;积极推进社会共治,引导市场主体自治、促进行业自律和社会监督,营造公平、公正的市场环境。(责任单位:各行业主管部门。)
四、组织保障
(一)加强组织领导。把“多证合一”改革作为全市“放管服”改革的一项重点工作,成立领导小组,抓好顶层设计、统筹协调和工作督办,及时研究解决改革中的困难和问题,确保工作顺利推进。领导小组由市政府常务副市长任组长、分管副市长任副组长,市政府分管副秘书长任领导小组办公室主任,市政府政务督查室、市政务信息管理中心、各相关审批和监管部门主要负责同志为领导小组成员。各相关单位要提高认识,认真组织,强化落实,做好人、财、物等保障工作,确保改革有序推进。
(二)强化协作配合。相关审批部门要各负其责,加强沟通协作,要积极配合市政务服务中心做好综合受理窗口工作人员的业务知识和操作技能培训;要指定专人负责网上审批平台的对接工作,按照工作规范和技术标准做好内部审批系统的改造升级,实现与审批信息共享平台对接;积极争取上级部门政策和支持,保障各项改革规范有序实施。
(三)完善配套制度。根据“多证合一”登记制度改革要求,建立、完善相应的规章制度,明确办事程序、标准及责任,确保改革顺利实施。对分类改革涉及的行政审批事项,由履行相应监管职责的部门制定加强事中事后监管配套制度措施,明确监管内容、监管标准、监管手段。
(四)强化督查考核。市政府将定期开展专项督查,加强对“多证合一”改革工作推进情况的督导检查,对工作落实不力的进行通报批评,情节严重的严肃追究相关部门和人员的责任。
各县(市、区)人民政府要因地制宜,积极探索推进“多证合一”改革,实现更多涉企证照的整合和联办。
附件:1.襄阳市“多证合一”改革事项清单(47项)
2.襄阳市“一网联办”改革事项清单(87项)
转载自:襄阳市人民政府网站









